重点工作
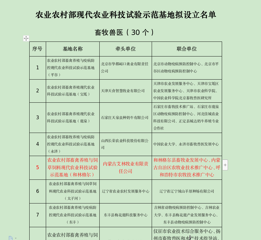
近日,从农业农村部传来喜讯,由内蒙古自治区农牧业技术推广中心与内蒙古艾林牧业有限责任公司等联合协同共建的科技示范基地,成功入选2025年现代农业科技试验示范基地名单。

为进一步推动我区农牧业现代化进程,加快农牧业科技成果转化与推广应用,提升农牧业综合生产能力与竞争力,促进奶牛养殖健康数字化发展,按照农业农村部和自治区农牧厅有关要求,内蒙古自治区农牧业技术推广中心联合呼和浩特市、和林格尔县两级技术推广部门,以内蒙古艾林牧业有限责任公司为试验示范基地,申报推介了2025年农业农村部现代农业科技试验示范基地。经过农业农村部现场评审等层层把关,成功入选“农业农村部畜禽养殖与饲草饲料现代农业科技试验示范基地(和林格尔)”,为我区加快现代农牧业科技成果大面积推广应用和强化多元农技推广服务体系建设筑牢了基础。

下一步,内蒙古自治区农牧业技术推广中心依托优质苜蓿青贮加工与饲喂、高青贮日粮均衡营养、饲料豆粕减量化关键技术、奶牛全混合日粮(TMR)应用、奶牛精准饲喂、奶牛场数智化高效养殖6项技术,构建精准饲喂技术集成和饲草高效利用技术集成模式,充分发挥上下联动、集成推广等优势,有效推动农牧业转型升级和科技成果转化,为实现农牧业现代化、数字化高质量发展提供有力技术支撑。